Nuevos hallazgos sobre Ana Bolena: artefactos y legado cultural
Científicos creen haber encontrado un dibujo desconocido de Ana Bolena, figura clave en la historia Tudor. Según la BBC, el hallazgo añade a la fascinación con su vida y apariencia.
戦略では、「暴力的左翼過激派」や「極端にトランスジェンダーを支持する」団体の排除にも焦点を当てている。トランプの保守的政権は、反対派に対する政治攻撃を強化している。 欧州を攻撃の対象に しかし、その中でも最も強い言葉は欧州に対して向けられている。多くの米国の同盟国が、自身の大陸が再びトランプ政権の攻撃の対象にされていることを見て驚きを示すだろう。
Científicos creen haber encontrado un dibujo desconocido de Ana Bolena, figura clave en la historia Tudor. Según la BBC, el hallazgo añade a la fascinación con su vida y apariencia.
Un esfuerzo global para revivir al dodo, ave extinta de Mauricio, gana impulso con nuevas investigaciones y avances tecnológicos, según un reporte de MIT Technology Review.
Un calf de ballena gris fue encontrado muerto tras nadar 32 km río arriba en Washington, según un grupo de investigación local que apuntó al hambre como causa posible.
A pesar de décadas de investigación, la teoría de cuerdas sigue siendo la candidata principal para una teoría unificada de la física, según un análisis reciente de Quanta Magazine.
J. Michael Bishop, científico ganador del Premio Nobel cuya investigación sobre el cáncer y los oncogenes virales transformó la comprensión de la enfermedad, falleció a los 90, según el New York Times.
Científicos grabaron por primera vez el nacimiento de una ballena con la ayuda de otras hembras no relacionadas, según The Guardian.
Un nuevo sistema de entrega de nanopartículas llamado PAPA inhibe la progresión de gliomas al silenciar la quinasa Polo-like Kinase 1 (PLK1) mediante ARN interferente, según un estudio publicado en AAPS PharmSciTech.
Científicos suecos identificaron proteasas desconocidas que degradan proteínas ligadoras de factores de crecimiento insulínicos, según una tesis doctoral de la Universidad de Lund.
Google está probando titulares generados por inteligencia artificial en su función de Búsqueda, siguiendo el enfoque utilizado en el piloto de Discover, según Search Engine Journal.
Casi 850 estudiantes de secundaria de todo el oeste de Nueva York asistirán al Día de Exploración Científica en la Universidad de Buffalo el 18 de marzo. El evento incluye talleres, recorridos por laboratorios y demostraciones en distintos lugares del campus.
Veinte estudiantes doctorales han sido galardonados con el Premio Provost Pathbreaking Discovery 2026, un reconocimiento prestigioso que reconoce su excelencia académica y
Los ataques fatales de tiburones a humanos se duplicaron en 2025, pasando de cuatro a nueve. El registro internacional de ataques de tiburones reportó 65 mordidas no provocadas, un
Periodistas y fotógrafos se reunieron en Wood Farm, en la finca de Sandringham, en busca de un vistazo al expríncipe Andrés, pero el miembro de la familia real permaneció esquivo.
El periodismo político está evolucionando, con un enfoque más basado en datos y menos en narrativas preconcebidas, según Gell Elliott Morris.
El secretario de Defensa Pete Hegseth criticó la cobertura de los medios sobre las bajas estadounidenses en la guerra con Irán, lo que reavivó el debate sobre el rol del periodismo
Jennifer Runyon, actriz de 'Ghostbusters' y 'Quantum Leap', fallece a los 65 años tras una breve lucha contra el cáncer.
El clima espacial podría estar distorsionando señales de vida extraterrestre, según nueva investigación.
La Universidad de Arizona anuncia nuevos instrumentos espaciales, mientras Tucson enfrenta problemas de seguridad vial y autenticidad de piedras.
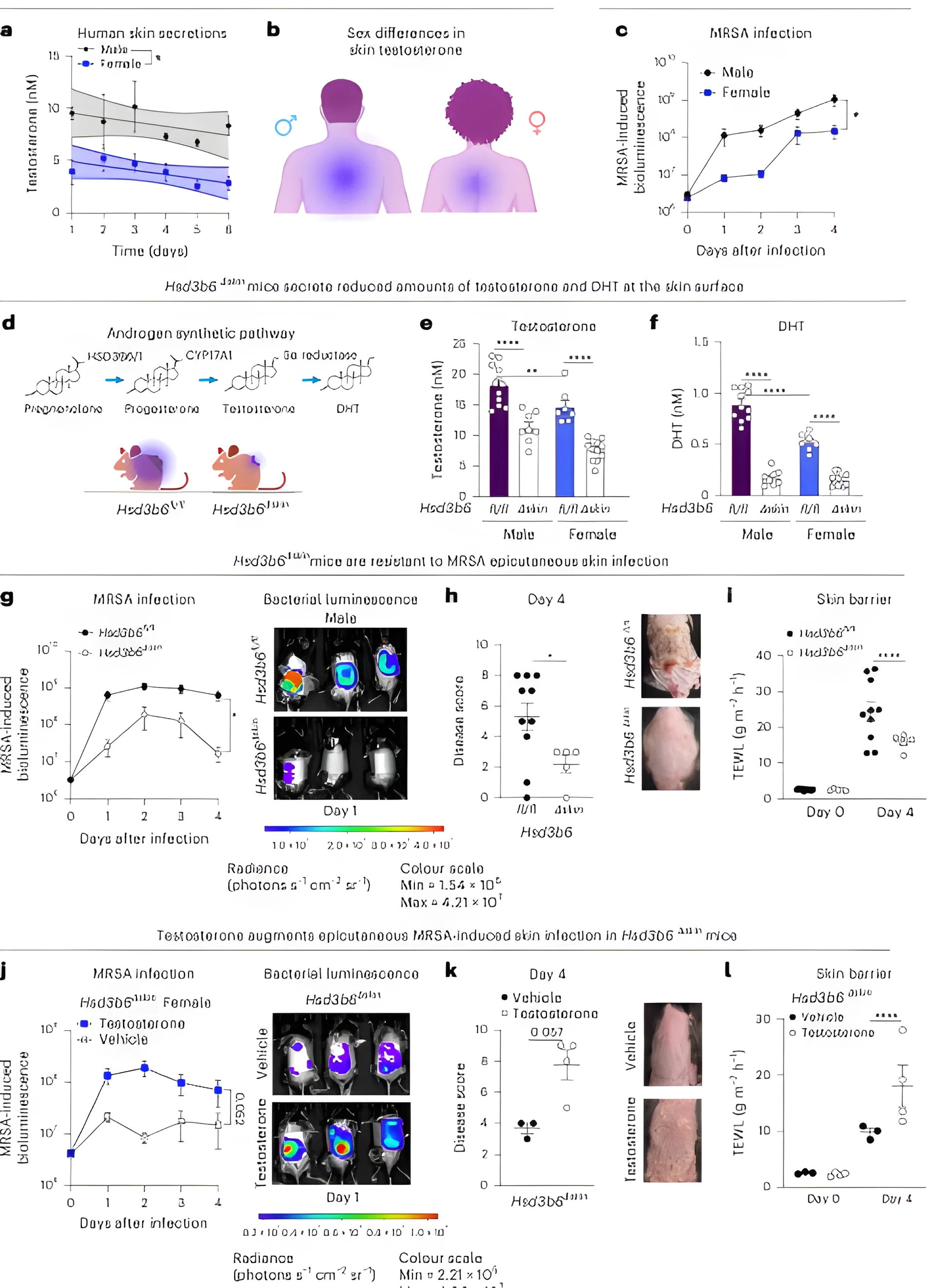
Estudio revela que la testosterona de la piel activa el quorum sensing de Staphylococcus aureus, aumentando la virulencia.
El aprendizaje automático guía el ensamblaje de nanopartículas para mejorar la entrega de fármacos en tejidos fibrosos.
La educación en química enfrenta desafíos en Europa, lo que ha impulsado la búsqueda de métodos innovadores y colaboraciones entre científicos y educadores.